Create
Query
data
- Query
_astro_db_snapshot
Billet
ManualParcel
Order
OrderItem
PackageType
PackageTypeReward
Reward
ShippingAddress
sqlite_sequence
SyncJob
User
Toggle helper tables
Use Shift + Up/Down to navigate recently-executed queries
Execute
Export JSON
Export CSV
SQL Help
delete
expression
index : create
index : drop
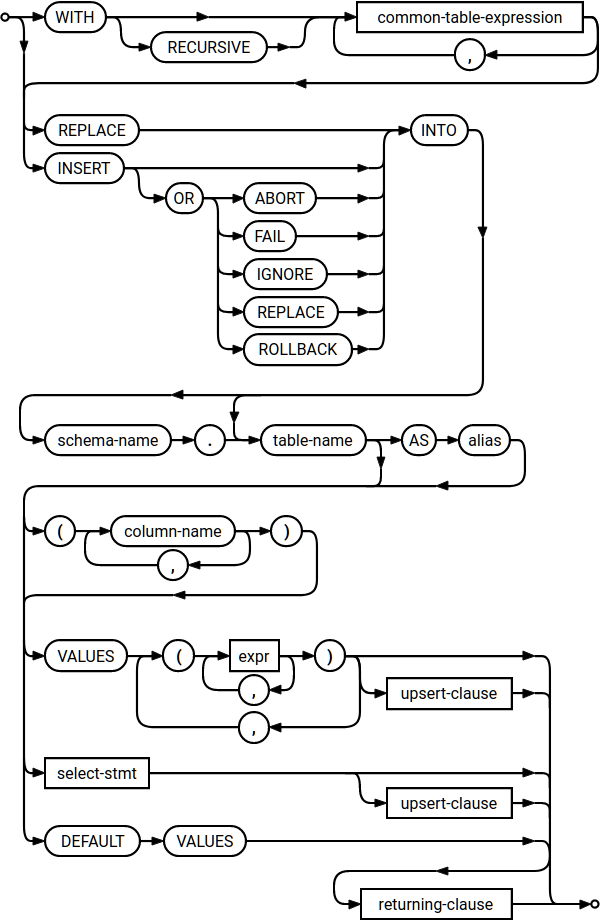
insert
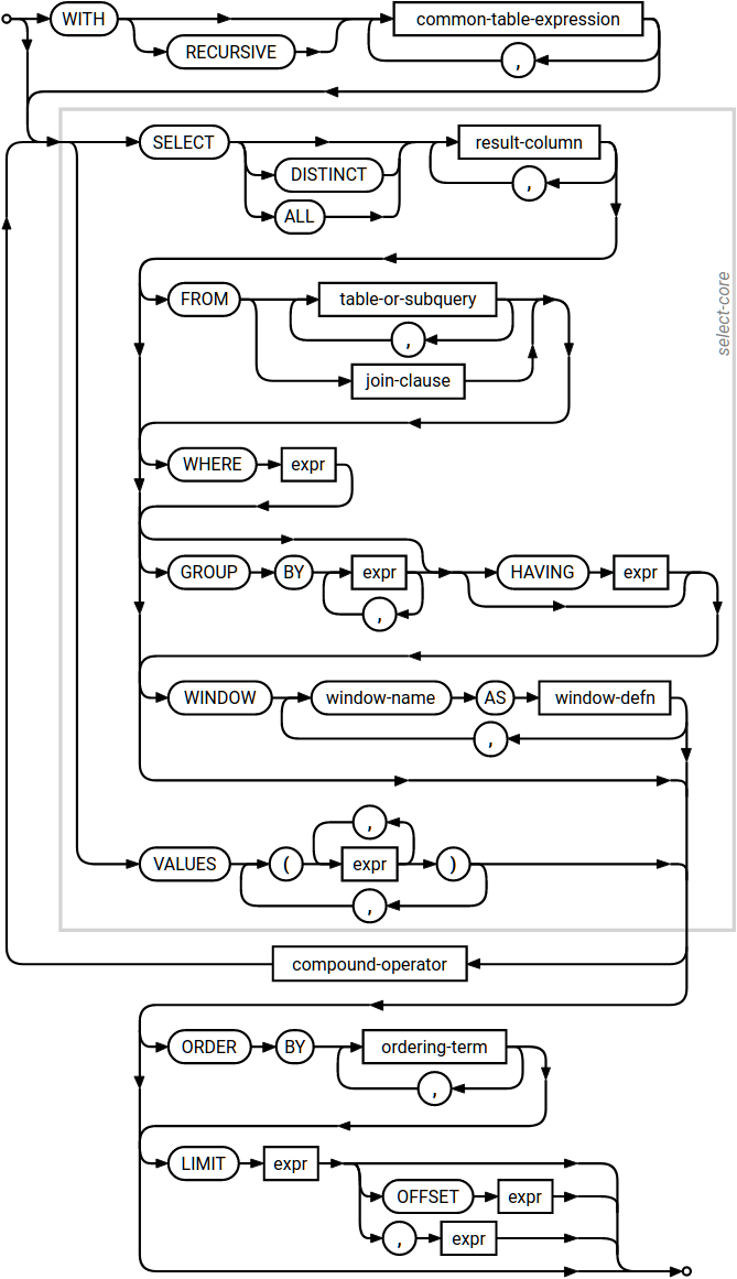
select : advanced
select
table : alter
table : create
table : drop
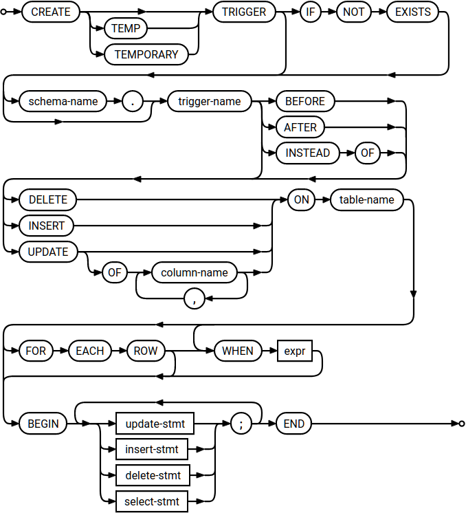
trigger : create
trigger : drop
update
upsert
view : create
view : drop
Bookmarks
+
×
Create Bookmark
×